Home > Childhealth Publications> Fact Sheets on Childhealth

Fact Sheet 9 - 目標建議

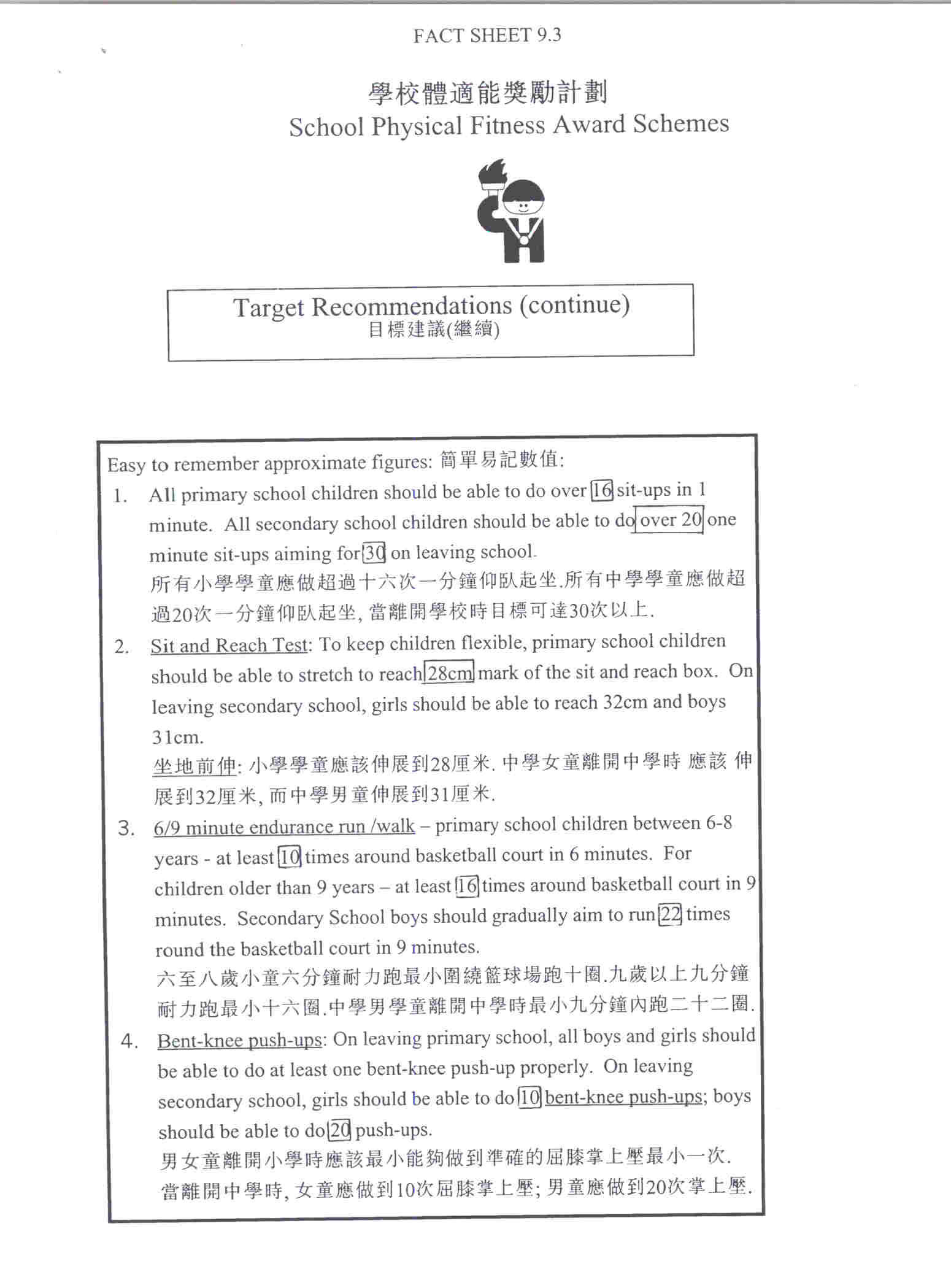
Target Recommendations

 

 

Previous Page << 上一頁